Welcome to the AI Insights tribe. Join others who are receiving high-signal stories from the AI world. In case you missed it, Subscribe to our newsletter.
Not all agent frameworks fits all and choosing the right one can make or break your AI Agents. With new frameworks popping up, developers are faced with a dizzying number of choices, each promising to be the solution for building smarter, faster, more capable agents.
In this guide, we’ll cut through the noise and help you pick the framework that actually fits your use case. We’ll break down what matters (and what doesn’t), so you can move forward with details, not confusion.
1. Start with Your Background: Are You a Coder?
The first question to ask yourself is simple: “Am I a coder?
” That answer alone will determine which path makes sense for you.
If No, you are not a coder → You don’t need to learn a programming language just to build an AI agent. Learning to code takes time and effort, and it’s not necessary if your goal is simply to get up and running quickly. No-code and low-code tools today are powerful enough to let you drag, drop, and launch functional agents without writing a single line of code. Therefore, you will likely be using a no-code tool, such as n8n or Zapier.
If yes, you are a coder → Since you already know how to code, your world looks different. You’ll want to explore frameworks and libraries that give you complete control, flexibility, and the ability to customize your agents deeply. At this point, the real decision is: Which framework should I pick?
2. If You Code, What Language or Stack Do You Prefer?
Being able to code isn’t enough on its own. The programming language you’re most comfortable with will significantly shape what’s available to you because not all languages have equal support in the AI agent ecosystem.
Python → If you’re a Python programmer, you’re very lucky. Python is the undisputed king of AI and agent frameworks, with the deepest ecosystem and widest community support. You’ll find frameworks like LangChain, LlamaIndex, Haystack, Agno, CrewAI, LangGraph, and many more.
JavaScript / TypeScript → While Python dominates, JavaScript and TypeScript are quickly catching up. If you come from a web background, you can stay in your stack and still build capable agents with frameworks like LangChain.js, AutoGenTS, Mastra, VoltAgent and Botpress.
Java → For enterprise developers, Java is seeing solid momentum. Frameworks like SpringAI, JADE, LangChain4j, Google ADK and Semantic Kernel (Microsoft) are emerging, alongside a growing set of custom enterprise solutions tailored for large organizations already invested in Java ecosystems.
C#/.NET → The Microsoft ecosystem isn’t left out. Popular frameworks in this area include Semantic Kernel, AutoGen, and LangChain.NET (a community-driven framework). If you’re a .NET developer, these tools let you integrate agents directly into your existing stack.
Go (Golang) → While Go isn’t as crowded with frameworks as Python or JavaScript, it does have emerging options like Eino, Anyi, and SwarmGo. Beyond these, Go still shines in custom implementations, API-based integrations, and microservice architectures. Teams that prioritise performance, scalability, and concurrency often use Go to wrap AI APIs or build high-throughput agent backends.
Other Languages → New libraries are emerging in Ruby, PHP, Rust, and beyond, but support remains limited. In most cases, you’ll build by connecting to APIs, running hybrid setups, or wrapping Python libraries, rather than relying on native frameworks.
If you want to learn more about shipping production-grade agents at scale, check this out 👇
3. Complexity and Control: How Powerful Is Your Agent Going to Be?
Here’s an essential factor to consider: How complex is your use case, and how much control do you want to have as the developer?
Simple Use Cases → If you’re building something straightforward, like a chatbot, a Q&A bot, or a lightweight knowledge agent, you don’t need to reinvent the wheel. Frameworks that abstract away complexity will yield results faster.
Examples: LangChain, LlamaIndex, Haystack, Agno
Why: They come with sensible defaults, pre-built utilities, and integrations so you can focus on outcomes rather than wiring every piece together.
Complex Use Cases → If you’re aiming high, multi-agent setups, agents that collaborate, delegate tasks, or follow custom workflows, you’ll need frameworks that give you deeper control over the internals.
Examples: LangGraph, CrewAI, Microsoft AutoGen, Google ADK, AWS Strands
Why: These frameworks let you design the actual “brain” of your system, not just its outer shell.
In short: abstraction gets you speed, control gets you power. The right choice depends on how ambitious your agent really is.
👉 Looking for examples built with different agent frameworks? Check out our repo with 40+ agentic apps: Awesome-AI-Apps
4. Budget & Cost: Free, Freemium, or Commercial
This factor matters most if you’re going down the no-code route. Unlike coding frameworks, many no-code platforms come with a price tag. Some are free or open-source, but the polished ones usually operate on a freemium or subscription model.
Free & Open-Source → Tools like n8n and Pipedream enable you to build agents without incurring any costs in start. They’re powerful, community-driven, and great if you’re comfortable with a bit of tinkering.
Paid & Commercial → Platforms like Zapier, Copilot Studio, ChatFuel, Watsonx.ai, Voiceflow, and Akkio offer more refined user experiences, integrations, and support, but they come at a cost.
So, the real question to ask yourself is: How much are you willing to spend to build and scale your agent as a no-code solution?
For coders, cost is less of a concern, as most agent frameworks and libraries (such as LangChain, CrewAI, or AutoGen) are open-source and free to use. Your main “cost” will be in development time and, later, infrastructure or hosting if your project grows.
5. What Are You Building (Your Use Case)?
Now that you’ve narrowed things down, the next question is: Which tool (for no-code) or framework (for coders) best fits your use case?
This matters because not every tool is built for the same thing; some are good in specific domains, and leveraging them properly saves you time and frustration.
Here are some everyday use cases and what to consider:
Chatbots & Conversational AI
Examples: Q&A bots, customer support bots, and virtual assistants
What you’ll need: Strong memory, context handling, prompt management, and plugin/tool support
Tip: Consider using LangChain, CrewAI, or Agno. Frameworks like Agno include toolkits such as Memori, which can give your chatbot a more human-like memory, saving you the stress of finding a way to add context/memory to your agent.
Voice Agents
Ideal for: Interactive voice assistants, call centre automation, or voice-driven workflows
What you’ll need: Natural speech processing, conversation flow design, and multi-turn dialogue support
Recommended tools: Voiceflow (no-code), Speech-to-Text + LLM frameworks (for coders)
Research & Knowledge Work
Ideal for: Document Q&A, summarization, or knowledge-based agents
What you’ll need: Retrieval-augmented generation (RAG), embeddings, vector stores, and connectors to external data
Popular picks: LlamaIndex, Haystack, and LangChain
Automation & Workflows
Ideal for: Agents that trigger pipelines, orchestrate APIs, or run scheduled tasks
What you’ll need: Task chaining, event handling, robust integration support
Popular options: n8n, Pipedream, Zapier (no-code), or LangChain with orchestration libraries (for coders)
Creative & Content Generation
Ideal for: Drafting blogs, generating social media posts, creating designs, or producing audio/video
What you’ll need: Content-focused templates, controllable creativity, APIs for publishing
Tools to explore: n8n or coding frameworks like Google ADK and CrewAI with content plugins
Data & Analytics Agents
Ideal for: Running analysis, processing data, or generating automated reports
What you’ll need: SQL/NoSQL integration, data pipelines, analysis libraries, and visualisation support
Tools to explore: Akkio (no-code) or coding stacks with Pandas, LangChain, and visualization libraries. AWS Strands is also a good framework.
Developer & Infrastructure Assistants
Ideal for: Helping with code generation, DevOps tasks, or monitoring systems
What you’ll need: Code execution environments, debugging, CI/CD hooks, and observability tools
Popular picks: Semantic Kernel, AutoGen, LangChain, AWS Strands, Google ADK (for coders)
In short: Match your use case to the tool that already does the heavy lifting in that domain. Don’t force-fit a framework into a role it wasn’t designed for.
6. Team Size and Expertise
Consider your team’s size and collective expertise when choosing a framework:
Solo Developer or Small Team → Look for frameworks with excellent documentation, active communities, and easy learning curves. You’ll want something that doesn’t require extensive onboarding or specialized knowledge.
Large Team or Enterprise → You might prioritise frameworks with enterprise support, extensive customisation options, and the ability to handle complex, multi-developer workflows. Consider factors such as governance, security, and scalability from day one.
Mixed Technical Backgrounds → If your team includes both technical and non-technical members, consider frameworks that offer both code and no-code interfaces, allowing different team members to contribute according to their skills.
7. Test, Benchmark, and Iterate
Even after narrowing down your options with all the filters above, the truth is simple: you won’t really know until you try. Frameworks can look perfect on paper, but behave very differently once you put them into practice.
The best approach is to start small:
Build lightweight prototypes instead of going all-in on a massive architecture
Benchmark the essentials: latency (speed), cost (tokens, infrastructure), reliability (does it break under load?), and developer experience (how easy or painful is it to work with)
Run evaluations or tests, not just happy-path demos. See how memory holds up across longer sessions, how task chaining behaves under different conditions, and importantly, how the system fails when things go wrong
Think of this as test-driving the framework. Only after you’ve seen it run in your real-world context should you consider scaling or integrating it deeply into your stack.
In other words: prototype, measure, refine, repeat. That’s the only way to ensure you’re building on solid ground, rather than chasing shiny promises.
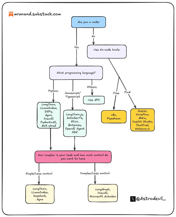
Quick Decision Framework: Your Visual Roadmap
Now that we’ve covered all the key considerations, let’s consolidate them into a simple, actionable plan. Below is a decision architecture we’ve created to help you make your choice more quickly and easily. Think of this as your visual roadmap. Start from the top and follow the path that matches your situation to narrow down your options systematically.
This flowchart consolidates all the information we’ve discussed into a single decision tree. Instead of juggling all the factors in your head, you can simply follow the branches that apply to you.
Wrap-Up
By now, you’ve explored the key filters—whether you code or not, your use case, budget, language preferences, and the complexity level you want to tackle. You should have a much clearer idea of where you fit in and which frameworks or tools deserve your attention.
Remember, this isn’t about:
✅ Chasing the “perfect” framework.
✅ It’s about finding the one that fits your needs, skills, and resources best.
✅ The secret? Start with your constraints (coding skills, language, budget), align them with your goals (use case, complexity, team size), and then test your pick hands-on.
This strategy will save you time, reduce frustration, and set you up for success with your AI agents.
If you found this helpful, feel free to share your experiences!
👉 Follow our Newsletter on X: Daily AI Insights
This Week in AI
VibeSDK - Cloudflare just open-sourced an entire full-stack AI webapp generator.
Droid - Droid has reached #1 on Terminal-Bench, outperforming popular tools like Claude Code and Codex CLI.
Qwen3-Max - Alibaba launched Qwen3-Max-Instruct, without thinking rivaling top models on SWE-Bench, Tau2-Bench, SuperGPQA, LiveCodeBench, and AIME25.
Perplexity Search API - Perplexity launched its search API with fastest and high quality results on benchmarks, outperforming competitors.
Production ML Security Gap - A very informative article from Jozu team about security gaps and issues with ML while working in Production.
Sukriya🙏🏼 See You Again Next Week! Till Then Keep Learning and Sharing Knowledge with Your Network